联系我们
|
加入协会
|
网站首页
组织机构
走进协会
分支机构
加入协会
新闻资讯
会员中心
热搜:
中国绿色产品认证
岩棉
绝热
行业
一体板
协会
博盛
泰石岩棉
工
会长
首页
>
新闻资讯
>
政策法规
热点排行
中国绝热节能材料协会第八届会员代表大会在上海召开
协会真空绝热板分会及气凝胶材料分会组织会员单位获批“好材料适配好房子”科技攻关“揭榜挂帅”项目
协会第七届十七次常务理事会召开
绝热节能材料行业新产品、新技术、新装备及创新应用展览展示
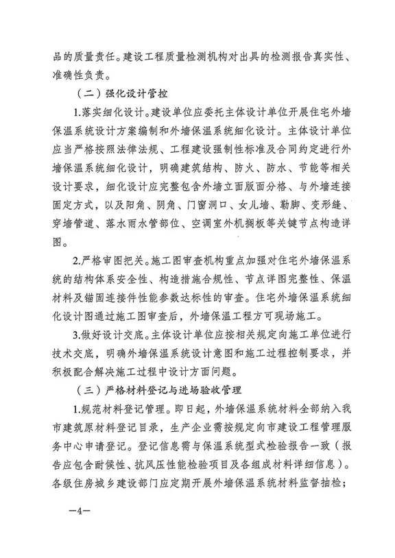
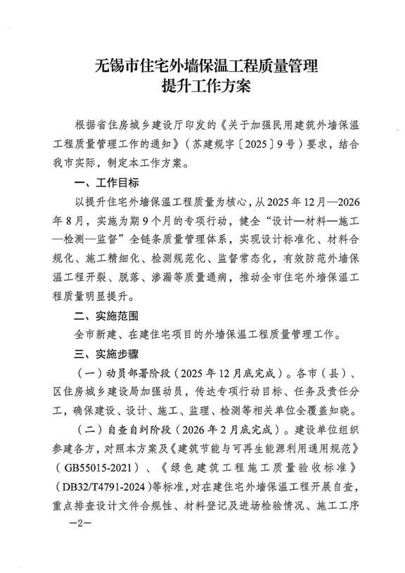
无锡 | 提升住宅外墙保温工程质量管理 健全“设计—材料—施工—检测—监督”全链条质量管理体系。
甘肃一公司拟建设岩棉生产线
真空绝热板行业高质量发展研讨会在上海召开
《人民日报》发表住建部部长倪虹署名文章:推动房地产高质量发展
「转」宏鑫源彩色发电节能一体板,建筑光伏一体化墙面系统解决方案
相关推荐
中央社会工作部召开全国性行业协会商会传达学习贯彻党的二十届三中全会精神会议
《矿物棉工业大气污染防治技术要求》协会标准发布
中央社会工作部召开全国性行业协会商会第二批学习贯彻习近平新时代中国特色社会主义思想主题教育总结会
关于召开第七届“行业科技(创新)大会” 暨七届十二次常务理事会的通知
关于推进并遴选“2022年度绝热材料行业绿色工厂”工作的通知
关于召开协会七届九次常务理事会、五次理事会(视频)扩大会议的通知
关于开展“中国绿色产品”认证工作的通知
关于征集国家标准 《墙体保温系统用钢丝网架复合保温板》参编单位的通知
关于征集国家标准 《墙体保温系统用钢丝网架复合保温板》参编单位的通知
中国绝热节能材料协会七届四次理事会在太原召开
联系我们
联系电话:
010-62273911
财 务:
010-62273919
电子邮箱:
chsima@163.com
通讯地址:
北京市西城区西直门内北顺城街11号
无锡 | 提升住宅外墙保温工程质量管理 健全“设计—材料—施工—检测—监督”全链条质量管理体系。
发布时间: 2025-12-18
2025
年
12
月
2
日,无锡市住房和城乡建设局印发《无锡市住宅外墙保温工程质量管理提升工作方案》,提出健全
“
设计
—
材料
—
施工
—
检测
—
监督
”
全链条质量管理体系。
来源:无锡市住房和城乡建设局
编辑
|
鞠丽
审核
|
杨静、刘亚丹