
PART.01
宁夏建筑领域推广使用技术与产品目录2025版(报批稿)





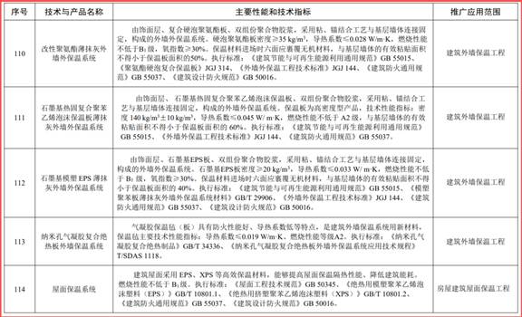
名称:建筑复合保温结构一体化系统、CL建筑外墙保温系统、外墙自保温节能系统、保温装饰一体化板外墙保温系统、增强竖丝复合岩棉板薄抹灰外墙外保温系统、改性聚氨酯薄抹灰外墙外保温系统、石墨基热固复合聚苯乙烯泡沫保温板薄抹灰外墙外保温系统、石墨基模塑 EPS 薄抹灰外墙外保温系统、纳米孔气凝胶复合绝热板外墙保温系统、屋面保温系统、建筑隔墙用保温条板、农宅高效围护结构保温技术、超低能耗农房设计与建造技术、既有农房节能改造技术等。
PART.02
宁夏建筑领域限制使用技术与产品目录2025版(报批稿)

名称:燃烧性能为B2级及以下绝热用模塑聚苯乙烯保温板;绝热用挤塑聚苯乙烯保温板(XPS板);TR7.5级岩棉保温板、带;燃烧性能B1级压型彩钢夹芯板等。
PART.03
宁夏建筑领域禁止使用技术与产品目录2025版(报批稿)


名称:采用泡沫颗粒堆积密度、基板表观密度低于12kg/m3生产的热固复合聚苯乙烯泡沫保温板;水泥发泡保温板;矿渣棉保温板、带;采用聚苯颗粒、玻化微珠等颗粒保温材料与胶结材料混合而成的保温浆料;吸水性强的松散材料保温层和现浇水泥膨胀珍珠岩(蛭石)整体保温层;含有六溴环十二烷(HBCD)的聚苯乙烯保温材料;非耐碱型玻璃纤维网格布等。
PART.04
宁夏城乡建设绿色低碳建筑技术目录



PART.05
宁夏城乡建设绿色低碳建筑适用材料产品目录(报批稿)



![]()
来源:整理自宁夏回族自治区住房和城乡建设厅
编辑 | 鞠丽 审核 | 杨静、刘亚丹

