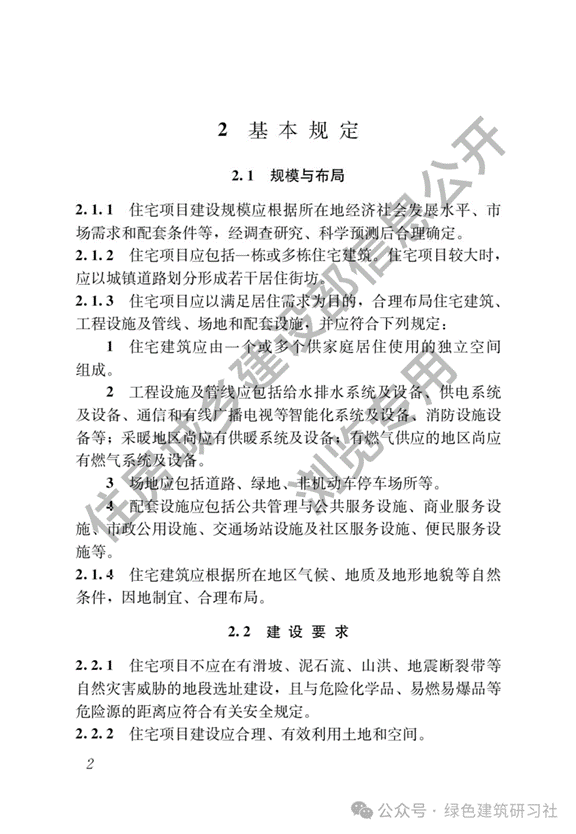
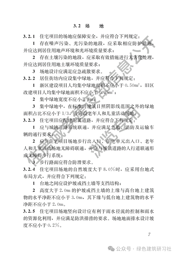
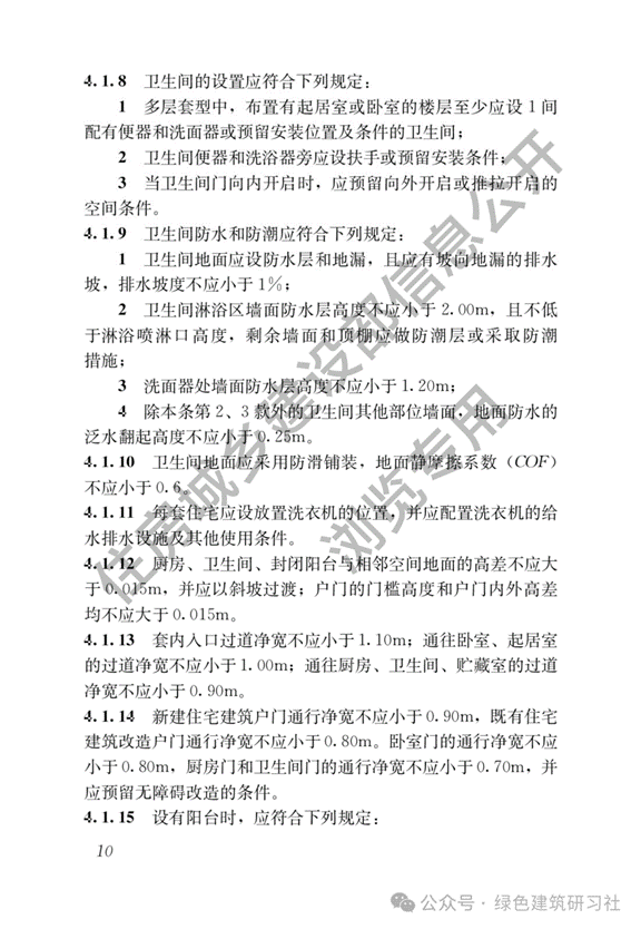
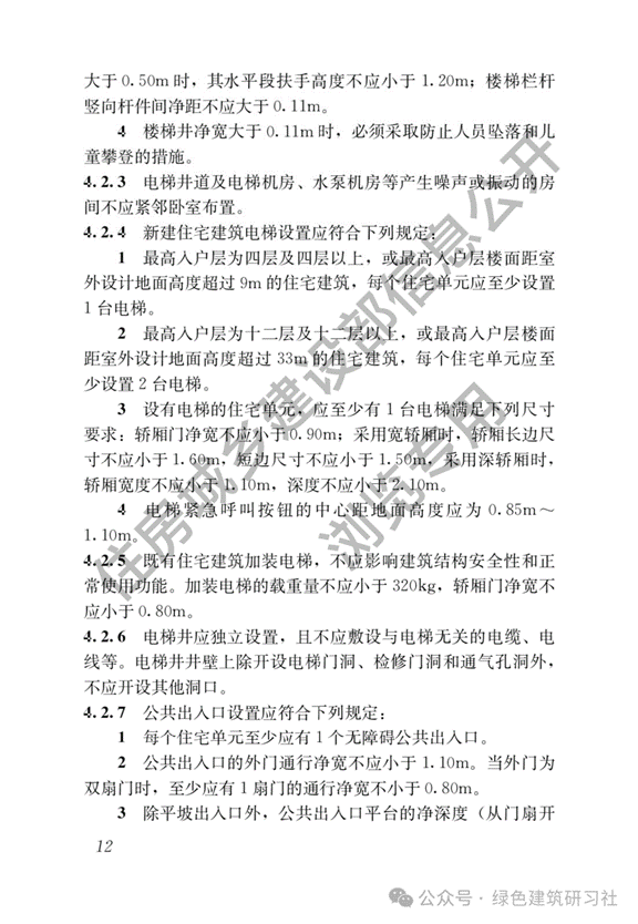
3月31日,国家标准《住宅项目规范》发布,以安全、舒适、绿色、智慧为目标,在规模、布局、功能、性能和关键技术措施等方面,对住宅项目的建设、使用和维护作出规定。
《住宅项目规范》(以下简称“规范”)提出了住宅项目的底线要求。规范将于今年5月1日实施,其中有哪些值得关注的内容?将给老百姓的居住体验带来哪些升级?

关注点1:新建住宅建筑层高不低于3米
层高是上下相邻两层地面之间的垂直距离。根据规范,新建住宅层高提升为“不低于3米”。中国建筑科学研究院有限公司建筑设计院总建筑师曾宇介绍,规范将层高提升了20厘米,可以让室内有更好的天然采光和自然通风,给住户更好的空间感受,为多样化装修等提供条件,增强功能灵活性。
关注点2:住宅建筑的外墙外保温系统设计工作年限不应低于25年

关注点3:提高墙体和楼板隔声性能
根据调研,噪声引起的投诉比较多。本次规范提高了卧室起居室分户墙和分户楼板两侧房间之间的空气声隔声性能,以及分户楼板撞击声隔声性能。此外,对建筑设备传播至卧室、起居室的结构噪声、卫生间排水噪声等提出了噪声限值要求。

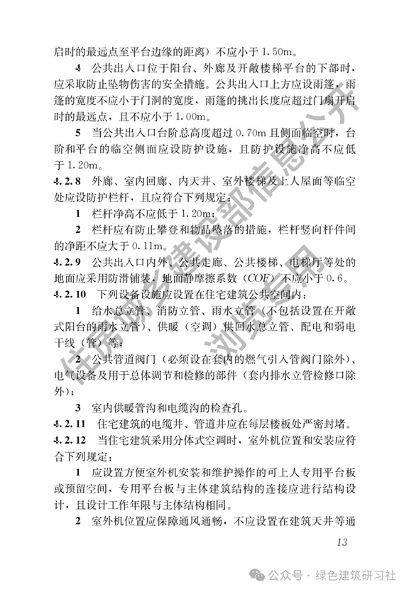
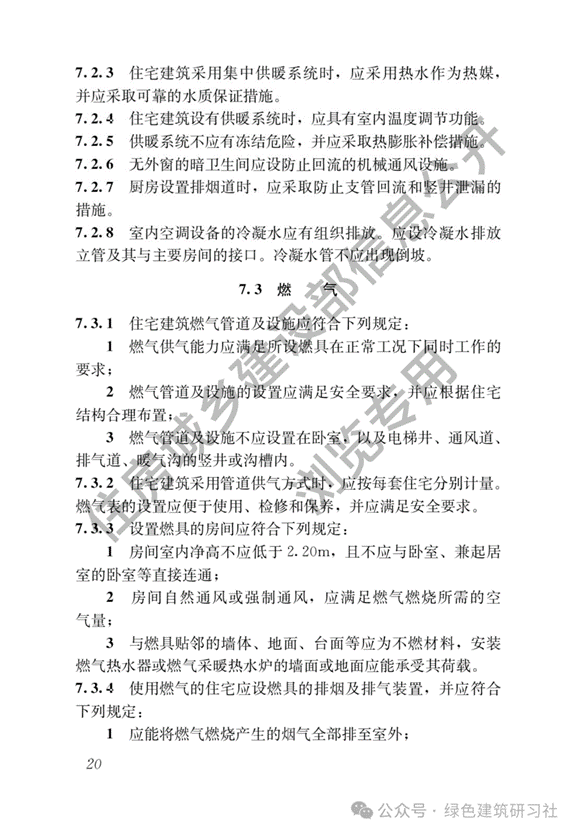
以下为《住宅项目规范》全文:
住房城乡建设部关于发布国家标准《住宅项目规范》的公告
现批准《住宅项目规范》为国家标准,编号为GB 55038-2025,自2025年5月1日起实施。本规范为强制性工程建设规范,全部条文必须严格执行。现行工程建设标准中有关规定与本规范不一致的,以本规范的规定为准。现行国家标准《住宅建筑规范》GB 50368-2005和下列现行工程建设标准相关强制性条文同时废止。
一、《建筑采光设计标准》GB 50033-2013第4.0.1条。
二、《住宅设计规范》GB 50096-2011第5.1.1、5.3.3、5.4.4、5.5.2、5.5.3、5.6.2、5.6.3、5.8.1、6.1.1、6.1.2、6.1.3、6.2.1、6.2.2、6.2.3、6.2.4、6.2.5、6.3.1、6.3.2、6.3.5、6.4.1、6.4.7、6.5.2、6.6.1、6.6.3、6.7.1、6.9.1、6.9.6、6.10.1、6.10.4、7.1.1、7.1.3、7.2.1、7.3.2、8.1.1、8.1.2、8.1.3、8.1.4(1、3、4)、8.1.7、8.2.1、8.2.2、8.2.6、8.2.10、8.2.11、8.2.12、8.3.3、8.3.6、8.4.1、8.4.3、8.4.4、8.5.3、8.7.3、8.7.4、8.7.5、8.7.9条(款)。
三、《民用建筑隔声设计规范》GB 50118-2010第4.2.1、4.2.2、4.2.5条。
四、《住宅装饰装修工程施工规范》GB 50327-2001第3.1.3、3.1.7、3.2.2、4.1.1、4.3.4、4.3.6、4.3.7、10.1.6条。
五、《住宅信报箱工程技术规范》GB 50631-2010第1.0.3、3.0.1条。
六、《住宅建筑电气设计规范》JGJ 242-2011第4.3.2、8.4.3、10.1.1、10.1.2条。
七、《住宅室内装饰装修设计规范》JGJ 367-2015第3.0.4、3.0.7条。
八、《城市居住区热环境设计标准》JGJ 286-2013第4.1.1、4.2.1条。
本规范在住房城乡建设部门户网站(www.mohurd.gov.cn)公开,并由住房城乡建设部标准定额研究所组织中国建筑出版传媒有限公司出版发行。
住房城乡建设部
2025年3月13日


























来源:住建部网站、绿色建筑研习社

